网站首页
部门概况
服务大厅
中心动态
政策法规
公示公告
网上大厅
常见问题
专题专栏
公示公告
不动产登记公告
通知公告
常见问题
通知公告
您当前的位置:
首页
>>
公示公告
>> 通知公告
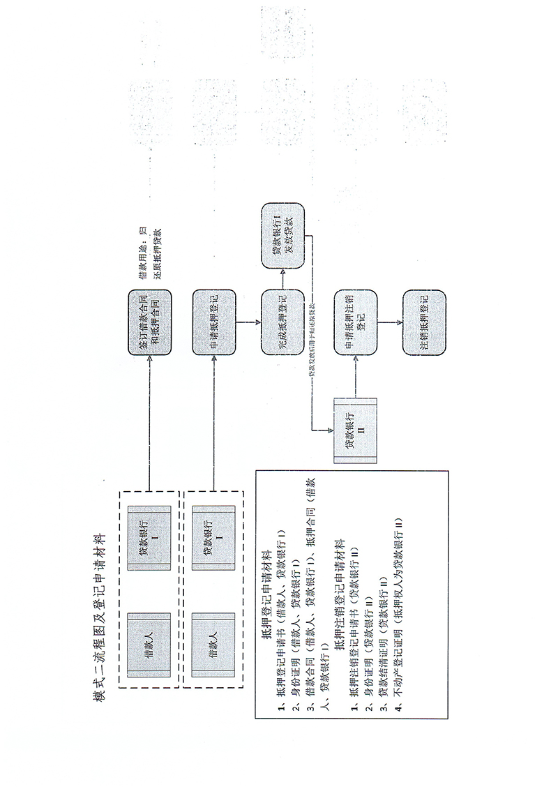
关于规范不动产"无还本续贷"抵押登记的实施方案
发布时间:2024-02-23 浏览次数:4662
新一篇:
灵璧县不动产登记中心优化继承登记办理流程
旧一篇:
关于不动产登记和地籍测绘业务投诉渠道的公告
友情链接
灵璧县不动产登记中心 版权所有 邮政编码:234200
联系地址:灵璧县虞姬大道南段灵运集团三楼 联系电话:0557-2377791(法规室) 0557-2377792(档案室)
备案号:
皖ICP备2021018591号-1